Продуктовый дизайнер

UX/UI Design Portfolio

Всем привет, меня зовут Катя, и я начинающий продуктовый дизайнер! Я закончила ВШЭ по направлению «Менеджмент», потом 3 года проработала в event-сфере, и вот я тут — хочу попасть на стажировку в Авито Путешествия, чтобы наконец-то объединить 2 свои сильные стороны — чувство прекрасного и логику.

Я подхожу к проектам через исследование: сначала проверяю гипотезы, разговариваю с пользователями, собираю данные и только потом перехожу к дизайну. Так получается продукт, который не просто «красивый», а действительно работает. Сейчас ищу возможность прокачать этот навык в команде, где ценят системность и здравую логику.

Мои проекты
← Назад к портфолио
🍲

Разработка сервиса по индивидуальному подбору рецептов

Brand UI/UX
Main page Overview

Контекст и задача


Контекст
Люди, которые готовят дома, планируют меню на несколько дней и закупают продукты заранее, чтобы сэкономить время
Проблема
Сложно придумать разнообразное меню, рассчитать количество продуктов и не забыть нужные позиции
Решение
Веб-сервис, где можно задать параметры, получить готовое меню с рецептами и сразу оформить доставку продуктов

Моя роль: полный цикл продуктового дизайна — от исследования (гипотезы, интервью, анализ) до UX-артефактов (сценарии, user stories, user flow, прототипы) и финального UI-дизайна

Процесс работы

1. Гипотезы

В процессе разработки гипотез я выделила три основные проблемы пользователей:

  • Сложно придумать разнообразное меню
  • Трудно рассчитать количество продуктов
  • Легко забыть какие-то позиции при покупке

На основе этих проблем я составила исследовательские вопросы: какие параметры важно узнать у пользователя, как он выбирает рецепты, каким образом сервис может помочь в подсчёте и формировании корзины.

Далее я сформулировала гипотезы, которые проверяла через интервью:

  • пользователям удобно задавать параметры и предпочтения для меню;
  • при выборе рецептов они ориентируются на простоту и время приготовления;
  • важно, чтобы блюда включали знакомые продукты;
  • пользователям нужен общий список ингредиентов и возможность заказать всё с доставкой
  • (и ещё более 10 гипотез, которые проверялись в интервью)
Проблемы, вопросы и гипотезы
Как я структурировала проблемы, исследовательские вопросы и гипотезы

2. Интервью

Я провела 5 интервью о процессе приготовления еды — от выбора блюд до самого приготовления

  • Из каждой гипотезы я формулировала вопросы, которые отсылали к реальному опыту участников.
  • Анкета была разделена на блоки:
    • Общие вопросы (положение, доход)
    • Выбор блюда
    • Покупка продуктов
    • Приготовление еды
  • Формат: онлайн и личные интервью, по 40–50 минут каждое
  • Ответы интервьюируемых я фиксировала в Гугл-форме, чтобы было легко вернуться к каждому из них и в дальнейшем анализировать их

3. Анализ

Я проанализировала ответы пользователей и пришла к важным инсайтам и выводам.

Инсайты (коротко):

  • Пользователи редко планируют меню заранее — готовят ситуативно, чаще «на один раз».
  • На выбор блюда влияют настроение, наличие продуктов, время и сложность приготовления.
  • Нет единого источника рецептов — ищут где придётся (Google, сохранёнки, память).
  • Часто остаются продукты, и люди подстраивают под них следующие блюда.
  • Многие заказывают продукты онлайн, но всё равно теряют часть позиций.
«Я обычно решаю, что готовить, уже по пути домой. Вспоминаю, что есть в холодильнике, и быстро гуглю рецепт».

Выводы для продукта:

  • Добавить функцию «рецепт здесь и сейчас» с заказом недостающих ингредиентов.
  • Дать выбор: какой приём пищи планируется и сколько раз его готовить.
  • Использовать AI для подбора рецептов по настроению и заданным критериям.
  • Обеспечить сохранение понравившихся рецептов.
  • На карточке рецепта вынести время и сложность приготовления.
  • Реализовать подбор рецептов под имеющиеся продукты.
Анализ результатов интервью
Таблица с ответами интервьюируемых, кратко сформулированными результатами по каждому вопросу и выводами из них

4. Пользовательские сценарии и User Stories

На основе интервью и инсайтов я составила сценарий и user stories — они помогли сформулировать ключевые потребности пользователей и превратить их в требования к продукту.

Пользовательский сценарий

Анастасия — дизайнер, работает в Москве. Вечером, возвращаясь домой с работы, она понимает, что нужно приготовить ужин.

  • Она хочет накормить себя и молодого человека вкусным ужином, но при этом потратить минимум времени и сил.
  • Заходит в приложение для подбора рецептов и отмечает важные критерии (простота, скорость, доступность продуктов).
  • Просматривает предложенные варианты, оценивает состав, КБЖУ, сложность и время приготовления.
  • Находит подходящий рецепт, заказывает продукты и по приходу домой готовит ужин.

User Stories

  • Как человек, который устал искать, что приготовить, я хочу вводить свои параметры, чтобы получать наиболее подходящие рецепты.
  • Как человек, которому надоела однообразная еда, я хочу каждый раз видеть новые рецепты, чтобы разнообразить питание.
  • Как человек с ограниченным временем, я хочу указывать, сколько могу потратить на готовку, чтобы подобрать быстрые рецепты.
  • Как человек, который не любит ходить за продуктами, я хочу сразу заказать все необходимые ингредиенты, чтобы сэкономить время.
  • Как человек, который следит за питанием, я хочу видеть КБЖУ и калорийность, чтобы оценить полезность блюда.

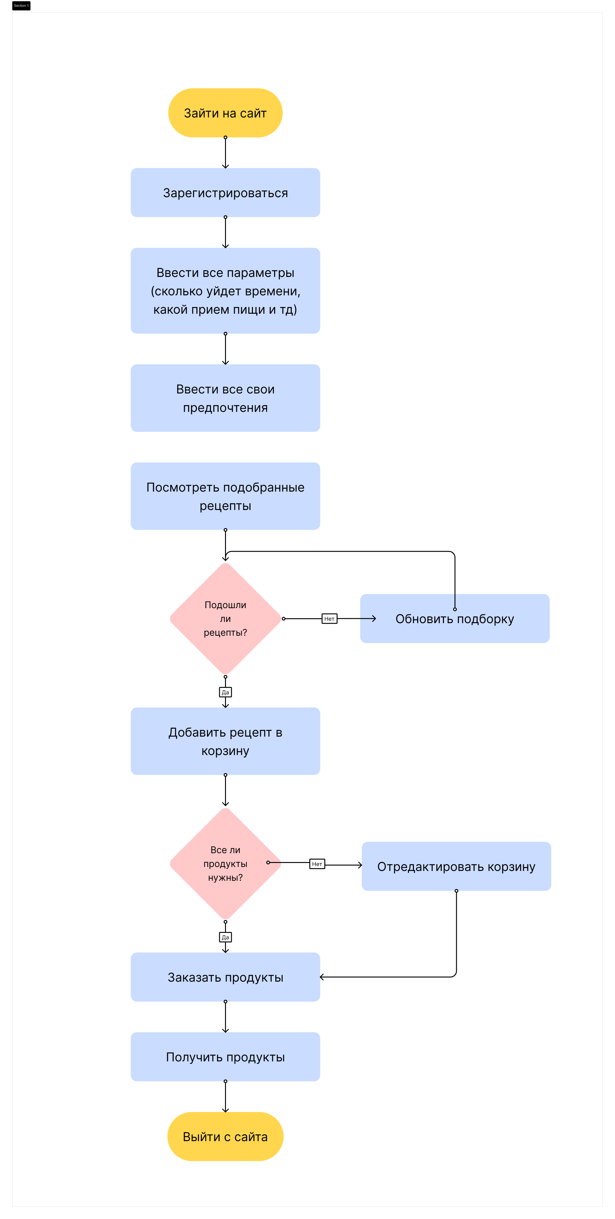
5. User Flow

На основе инсайтов и пользовательского сценария я построила user flow. Он показывает ключевые шаги и точки принятия решений, которые важно было учесть при проектировании интерфейса.

User Flow

6. Lo-fi прототип

Я сделала прототип основного сценария: выбор критериев → просмотр рецептов → добавление понравившихся → заказ продуктов

Тестирование

  • Провела модерируемые тесты с участниками предыдущих интервью
  • Дополнительно получила обратную связь от кураторов курса

Результаты

  • Упростила интерфейс выбора критериев, добавила выбор продуктов
  • Добавила уточнения в карточках рецептов (сложность, время приготовления)
  • Упростила редактирование набора продуктов в корзине — теперь они привязывались к рецепту, можно было уменьшить и увеличить количество необходимых конкретно в данный момент продуктов
Lo-fi прототип
Здесь отразила только самые важные экраны lo-fi прототипа

7. Дизайн-концепция

Для будущего сервиса я собрала мудборд, который сочетает современность и ощущение «домашности».

Основные принципы стиля:

  • Современность: акцентные заголовки, контрастные цвета, динамика.
  • Домашность: округлые формы, мягкий шрифт, иллюстрации, лёгкие тексты.
  • Название и тон: «Куша» — сокращение от простого и понятного всем слова «кушать», добавляющее мягкости и близости.
Мудборд Концепт

8. Финальный дизайн

На основе выбранной концепции я разработала ключевые экраны сервиса и выделила основные компоненты, оформив небольшую дизайн-систему. Это позволит легко масштабировать проект и поддерживать единый стиль при создании новых страниц.

Итоговый стиль:

  • Чистый и лаконичный интерфейс
  • Цветовые акценты для выделения ключевых элементов
  • Мягкость и «домашность» за счёт форм и иллюстраций
Финальный дизайн

Результат

В рамках проекта я прошла полный цикл продуктового дизайна — от исследований и гипотез до финального интерфейса и небольшой дизайн-системы.

Что было сделано:

  • выделила проблемы пользователей и проверила гипотезы через интервью;
  • описала сценарии, user stories и построила user flow;
  • создала lo-fi прототип и протестировала его с пользователями, внесла улучшения;
  • разработала мудборд и визуальную концепцию;
  • сделала дизайн основных экранов и базовую дизайн-систему.

Что получилось:

  • понятный и чистый интерфейс с акцентами и мягкостью в стиле;
  • гибкий сервис, который помогает пользователю быстро выбрать рецепт и заказать нужные продукты;
  • основа для масштабирования — дизайн-система и готовые компоненты.

Чему я научилась

Этот проект стал для меня важным опытом:

  1. поняла, как гипотезы и интервью помогают увидеть реальные привычки пользователей, а не только предположения;
  2. научилась структурировать инсайты и превращать их в сценарии, user stories и user flow;
  3. попробовала проводить тестирование прототипа и убедилась, насколько ценной может быть обратная связь;
  4. отработала навык поиска баланса между «современным» и «домашним» в визуальной концепции;
  5. сделала первые шаги в создании дизайн-системы и поняла её ценность для масштабирования.

Открыть в Figma →
← Назад к портфолио
⛰️

Разработка лендинга для сервиса организации премиум-походов

Brand UI/UX
Ближайшие путешествия Overview

Контекст и задача


Контекст
Компания организует походы повышенного комфорта: с удобным размещением, вкусным питанием и продуманной логистикой
Проблема
Отсутствие сайта и фирменной визуальной системы, через которые потенциальные гости могли бы познакомиться с продуктом
Решение
Разработана концепция сайта и фирменная визуальная система, которые помогают донести суть бренда — «походы с комфортом»
ЦА
Люди 22-40 лет, которые любят походы, но уже не готовы к «походным трудностям» и хотят сохранить привычный уровень комфорта

Моя роль:

  • анализ брифа и формулировка ключевых задач продукта;
  • исследование целевой аудитории и конкурентов;
  • разработка визуальной метафоры, отражающей идею «походы с комфортом»;
  • создание нескольких мудбордов и выбор финального визуального направления;
  • проектирование структуры лендинга;
  • разработка фирменной стилистики и UI-дизайна сайта;
  • подготовка финальных экранов и рекомендаций для реализации.

Процесс работы

1. Анализ брифа, исследование аудитории и конкурентов

Начала с изучения целей клиента и особенностей целевой аудитории. Проанализировала рынок подобных тревел-проектов, чтобы определить, как можно визуально и содержательно выделиться среди типовых решений.

2. Разработка мудбордов и выбор стилистики

Создала несколько визуальных направлений, отразив разные эмоциональные состояния — от «приключения» до «спокойного созерцания».

Выбрала стиль, который передаёт философию лёгких и доступных походов через минимализм и чистоту.

Мудборды и стилистика

3. Разработка визуальной метафоры

В основе идеи лежит уникальная подача маршрутов через географические координаты ключевых точек.

Вместо привычных названий вроде «Тропа озера» или «Путь к вершине», каждый поход обозначается координатами, что превращает путешествие в исследовательскую экспедицию.

Эта метафора создаёт ощущение настоящего приключения и подчеркивает индивидуальность бренда.

Визуальная метафора с координатами

4. Разработка структуры лендинга

Продумала архитектуру сайта и логику блоков так, чтобы пользователь сначала погружался в атмосферу бренда, а затем получал чёткое понимание преимуществ и формата путешествий.

5. Разработка дизайна сайта

Дизайн отражает философию лёгких и доступных походов через минимализм и чистоту.

Используется ограниченная палитра из трёх базовых цветов, воздушная типографика и сбалансированные акценты — всё, чтобы подчеркнуть спокойствие, уверенность и простоту путешествия.

Результат

В результате работы появился современный сайт с выразительной визуальной идентичностью, который точно отражает философию бренда «походы с комфортом».

Сайт стал для компании главным инструментом коммуникации с аудиторией:

  • помогает потенциальным гостям быстро понять ценность продукта и атмосферу путешествий;
  • визуально выделяет бренд среди конкурентов за счёт чистой, минималистичной стилистики и оригинальной подачи маршрутов через координаты;
  • формирует ощущение доверия, уюта и профессионализма уже с первого экрана.

Разработанная визуальная система стала основой для дальнейшего развития бренда: теперь компания может использовать её в соцсетях, печатных материалах и наружной коммуникации, сохраняя единый визуальный язык.

Чему я научилась

  1. Научилась превращать смысл в визуальную стилистику — переводить идею и ценности бренда в метафоры, цвета и формы, чтобы дизайн не просто украшал, а отражал core бренда
  2. Освоила создание и анализ мудбордов — научилась собирать визуальные направления, сравнивать их по эмоции и уместности, выбирать стиль, который наиболее точно отражает характер проекта.
  3. Отработала навык проектирования структуры лендинга — выстраивать логику блоков так, чтобы пользователь интуитивно проходил путь от интереса к действию.

Открыть в Figma →
Екатерина Лачкова

Екатерина Лачкова

Продуктовый дизайнер

За последние годы работала над разными продуктами — от собственного стартапа до учебных проектов. Мне интересен полный цикл: разобраться в задачах и мотивации пользователей, придумать, как это должно работать, и визуализировать решение. Хочу быть частью команды, где можно экспериментировать и доводить идеи до живого продукта.

Tg @lachkova Портфолио →
Навыки
  • Пользовательские исследования (CustDev: интервью, CJM, user stories)
  • Проектирование пользовательского опыта (сценарии, user flow, прототипирование)
  • UI-дизайн (стилистика и визуальная концепция, разработка дизайн-систем, работа с сеткой, типографикой и композицией)
  • Тестирование (юзабилити-тесты, работа с фидбеком)
Инструменты
Figma (UI, прототипы, дизайн-системы), FigJam / Miro (исследования, CJM, user flow), Tilda (быстрая вёрстка), Notion (документация)
Проекты
Продуктовый дизайнер — проект «Куша»
Разработала веб-сервис для заказа продуктов по рецептам (работа по брифу, полный цикл проектирования)
  • Сформировала гипотезы и подготовила гайд для пользовательских интервью
  • Провела интервью и собрала инсайты о мотивации и барьерах пользователей
  • Проанализировала данные, построила пользовательские сценарии и user stories
  • Разработала user flow, отрисовала low-fi прототип
  • Определила дизайн-концепцию продукта и подготовила дизайн ключевых страниц (каталог рецептов, корзина, оформление заказа)
Результат: предоставила разработанный с 0 и проектированный на пользователях веб-сервис, включённый в портфолио
Продуктовый дизайнер — проект «За горизонтом»
Сайт для команды, организующей путешествия повышенной комфортности (работа по брифу)
  • Получила описание бизнеса и целевой аудитории, на основе чего разработала концепцию сайта
  • Сформировала креативную идею и подготовила 3 варианта визуальной стилистики
  • Подготовила прототип и отрисовала дизайн лендинга
  • Сверстала финальный сайт
Результат: готовый лендинг, отражающий ценности бренда и специфику премиальных путешествий
Профессиональный опыт
Event-менеджер
Работала с корпоративными клиентами и проектными командами в event-индустрии
  • Общалась с клиентами (бизнес-заказчиками): собирала задачи, согласовывала бюджеты и сроки, помогала формулировать требования
  • Координировала разработку визуальных концепций мероприятий: от брифинга до утверждения финальных макетов
  • Взаимодействовала с дизайнерами, копирайтерами, продакшен-командой и декораторами, обеспечивая целостность визуальной и контентной части проекта
  • Организовывала работу кросс-функциональной команды (менеджеры, дизайнеры, подрядчики), контролировала дедлайны и качество
  • Решала спорные ситуации и обеспечивала баланс интересов бизнеса и креативной команды
  • Участвовала в подготовке презентаций и материалов для заказчиков, следила за структурой и визуальной подачей информации
  • Работала с разработчиками и дизайнерами при создании сайтов и чат-ботов для мероприятий, участвовала в согласовании структуры, контента и интерфейсов
Результат: успешно реализовала различные проекты для крупных компаний: от офлайн-мероприятий до брендинговых проектов
Стартап — Customee
Запустила свой стартап Customee — платформу, объединяющую кастомайзеров и клиентов, ищущих уникальные решения для персонализации вещей.
  • Провела исследование пользовательских сценариев (Cust-dev, CJM), сформулировала основные потребности кастомайзеров и заказчиков
  • Разработала информационную архитектуру и пользовательские потоки платформы
  • Создала интерактивные прототипы (Figma), отрисовала интерфейсы в единой дизайн-системе
  • Организовала и провела юзабилити-тестирование MVP, внедрила изменения по результатам
Результат: после тестирования MVP проект был закрыт из-за ограниченного спроса и высокой стоимости масштабирования
Образование
Big Bang Education
Курс «UX/UI-дизайнер»
2024 — настоящее время
Высшая школа экономики, Москва
Факультет «Менеджмент», программа «Управление бизнесом»
Бакалавр, 2021